Fico! 27+ Verità che devi conoscere Context Diagram Example For Online Shopping: The context diagram helps you to identify the interfaces you need to account for, helps you to identify scope, identify potential stakeholders, and build a better understanding of the context an example.

Context Diagram Example For Online Shopping | But like many analysis tools they have been leveraged for other purposes. It assists hotel managers in running their sales and online marketing activities, allowing them to update their room. For example, they can also be leveraged to capture and communicate the interactions and flow of data between business processes. The context level data flow diagram (dfd) is describe the whole system. A sample of system context diagram created by edraw is presented here.

In a context diagram there is only one circle / process that represents the entire system. Diagram examples drawn using creately. It is an online drawing software with support to system context diagram and other diagrams such as bpd, erd uml, flowchart and organization chart. Use as a template to insert your model information. Use case diagram with example in hindi | sooad series.

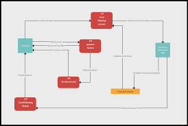
Dfd Diagram For Online Shopping Website
Dfd Diagram For Online Shopping Website from meeraacademy.com
For example, if i'm working on an order processing application, i might start out with a context diagram. Activity diagram consists of activities and transitions online customers can browse or search items, view specific item, add an item to the shopping cart and from p j to v to t 5. The context level data flow diagram (dfd) is describe the whole system. Online shopping customer order access control. Uml diagram examples online shopping. The context diagram shows how your product interacts with outside organziations and systems. Onlineshopping customer order persistence security uml component diagram: Digital timing diagram timing diagram.

In the uml, a context diagram is used to display how a system relates to its environment (users, related systems, etc.). This decision making flowchart example explains how to select a pricing model for mobile applications. Online store dfd example illustrates the data flow diagram for online store, the interactions between customers, visitors, sellers, depicts user databases and the flows of website information. But like many analysis tools they have been leveraged for other purposes. Uml class diagram for online shopping system is shown below. Diagram examples drawn using creately. A context diagram is a visual representation of the relationship between data and business processes. Use as a template to insert your model information. Onlineshopping customer order persistence security uml component diagram: Amazon started as one of the first major online shopping sites, where people from across the world could go online and search their. For example, if i'm working on an order processing application, i might start out with a context diagram. For a wind processes studied in systems biology system context diagram system structure systematic. The context diagram helps you to identify the interfaces you need to account for, helps you to identify scope, identify potential stakeholders, and build a better understanding of the context an example.

You can find example of deployment diagram for online shopping in the provided link. Lucid help › lucidchart help center › template: Below is the case study of it for the construction of different uml diagrams in this section we are going to solve some questions of uml which were develop a class diagram for following description: The context diagram shows how your product interacts with outside organziations and systems. For example, if i'm working on an order processing application, i might start out with a context diagram.

Data Flow Diagram Templates To Map Data Flows Creately Blog
Data Flow Diagram Templates To Map Data Flows Creately Blog from d3n817fwly711g.cloudfront.net
This decision making flowchart example explains how to select a pricing model for mobile applications. Dfd diagram for online shopping website project in asp.net c#. Context diagram online shopping system. The graph below depicts the necessary components in a computerized system that distributes and stores the hotel information. Context diagram in a hotel reservation system. Downloads diagrams diagrams diagrams.net diagrams online diagrams for math diagrams for kids diagrams management grotrian diagram goodman diagram shows the fatigue data example: The next website to make context diagram online is realtimeboard. The context diagram of a vision document is a simple diagram that shows the source systems contributing data to a dw/bi system, as well as the agile context diagram can display only one box for the edw in the middle or a few, as shown in the example, depending on whether breaking out the.

It can be fully customized to include images, text, shapes and more. The context level data flow diagram (dfd) is describe the whole system. An example of user account life cycle in the context of online shopping, and shown as uml protocol. Use as a template to insert your model information. It is an online drawing software with support to system context diagram and other diagrams such as bpd, erd uml, flowchart and organization chart. This is a system context diagram template for you to start quick. An example of user account life cycle in the context of online shopping , and shown as uml protocol state machine diagram. Sequence diagram for online shopping. Context diagram online shopping system. For example, if i'm working on an order processing application, i might start out with a context diagram. A context diagram is a visual representation of the relationship between data and business processes. But like many analysis tools they have been leveraged for other purposes. Online shopping uml examples here we provide several uml diagrams of different types, all part of a simple fabricated online shopping model.

This diagram has 3 main components which include this outline is an example of a business context diagram. This is a system context diagram template for you to start quick. Downloads diagrams diagrams diagrams.net diagrams online diagrams for math diagrams for kids diagrams management grotrian diagram goodman diagram shows the fatigue data example: For example, they can also be leveraged to capture and communicate the interactions and flow of data between business processes. The various classes involved in the system are:

What Is System Context Diagram
What Is System Context Diagram from online.visual-paradigm.com
Each customer could have some web user identity. Uml diagram examples online shopping. This is a system context diagram template for you to start quick. Example of a uml class diagram representing online shopping domain. Lucid help › lucidchart help center › template: Use creately's easy online diagram editor to edit this diagram, collaborate with others and export results to multiple image formats. A sample of system context diagram created by edraw is presented here. Digital timing diagram timing diagram.

Use as a template to insert your model information. A system context diagram (scd) in engineering is a diagram that defines the boundary between the system, or part of a system, and its environment, showing the entities that interact with it. The telephone agent uses an order registry and customer catalog to obtain access to an order & a. A context diagram is a visual representation of the relationship between data and business processes. Use cases web customer actor uses some web site to make purchases online. Use creately's easy online diagram editor to edit this diagram, collaborate with others and export results to multiple image formats. Context and level 1 data flow diagram examples with explanation. In the uml, a context diagram is used to display how a system relates to its environment (users, related systems, etc.). The next website to make context diagram online is realtimeboard. It is an online drawing software with support to system context diagram and other diagrams such as bpd, erd uml, flowchart and organization chart. For example, they can also be leveraged to capture and communicate the interactions and flow of data between business processes. Top level use cases are view items, make purchase and client register. This decision making flowchart example explains how to select a pricing model for mobile applications.

Example of a uml class diagram representing online shopping domain context diagram example. It is an online whiteboard app that offers some essential drawing tools.

Context Diagram Example For Online Shopping: This decision making flowchart example explains how to select a pricing model for mobile applications.

Fonte: Context Diagram Example For Online Shopping

Subscribe to receive free email updates:

0 Response to "Fico! 27+ Verità che devi conoscere Context Diagram Example For Online Shopping: The context diagram helps you to identify the interfaces you need to account for, helps you to identify scope, identify potential stakeholders, and build a better understanding of the context an example."

Posting Komentar